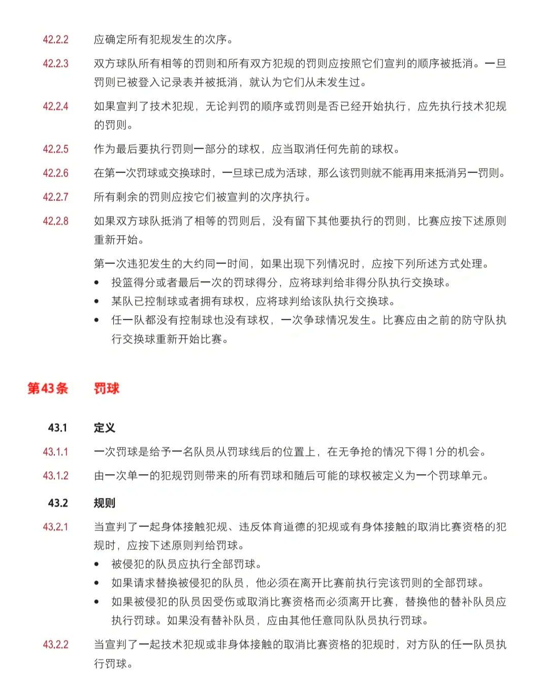
竞走比赛有两项核心规则首先,竞走运动员必须始终保持至少有一只脚与地面接触其次,前腿从触地瞬间至垂直位置必须伸直,膝关节不得弯曲当裁判发现运动员在比赛中违反这些规则时,会先进行第一次警告,通常是通过出示黄牌来示意如果运动员在得到第一次警告后继续犯规,裁判会出示红牌,这意味着该。

如果误击中比活球分值高的球,应该按该球分值罚分罚分后,制造障碍球的球员认为台面上的球势对自己不利,没有获得高分地把握,有权要求犯规的球员再次击球,再犯规再罚在比赛中,如果出现犯规行为,裁判员应立刻判犯规,并且在这一击球结束之后,宣布处罚如果没有在下一击球开始之前由裁判做出判决。
一杆球之内,每个入袋的活球的分值均记入击球运动员的得分记录上这意味着,如果一击打中多个球,那么这些球的分值将累加计入得分犯规与罚分如果球员犯规,被罚的分数应加在对手的分数记录上犯规可能包括未按规定顺序击球误击主球球杆触球两次等以上是斯诺克比赛的基本规则,遵循这些规则。
29 记录员记录员应保存每一击球的记录,适当记录犯规情况,每个运动员或每一方应得的分数30 职员的帮助如果运动员提出照明设备妨碍击球动作,裁判员或记分员应将它移开并放在适当的位置上注本规则为世界职业台协与国际台联1995年出版的最新版本分值计算打自由球时,彩球算1分,单杆。
一场获胜者应为赢得该场最多局数或获得最多总分相应的累计分数的运动员或一方重点内容斯诺克比赛要求选手不仅要精准地击打目标球,还需通过策略性地布置球局来为自己创造得分机会,同时尽量给对手制造障碍犯规行为将受到严格的罚分,因此,避免犯规并巧妙地利用规则是获胜的关键。
没有体育道德行为的技术犯规以不必要的或过分的接触造成的恶意犯规 队员教练员或训练员出现下列行为则必须被驱逐拳击犯规打架犯规接触肩的水平以上部位的肘部犯规试图挥拳虽无接触不是比赛的延续动作而是故意地进人看台 为了惩罚和制止犯规,NBA规则中还列有罚款的规定。
处理原则1裁判判罚裁判员是负责判罚违体犯规的人员,他们根据比赛规则和指导方针来做出判断,裁判员会根据犯规行为的性质和严重程度来采取相应的判罚措施2判罚形式警告黄牌对于较为轻微或初犯的违体犯规行为,裁判可能会给予警告,提醒运动员注意规则罚分对于一些严重的违体犯规行为。
b如发生在裁判放置不正确之前,击球运动员进行了击球,应对他按规定罚分 4当需要放置彩球而其置球点被占据时,这只彩球应放在能放置球的最高分值的置球点上 5如需放置一个以上的彩球而它们的置球点都被占时,应优先放置分值高的彩球 6如所有的置球点均被占,彩球应放置在该球置球点与顶岸。

谈到运动员犯规,必须让大家知道“三级罚分制”这一概念所谓三级罚分制即警告一罚1分一取消比赛三个过程,具体如下若当一运动员在上述行为规范中违反其中一条时主裁判可对其进行警告一次,同时要记录他违反规则的内容及时间若该运动员在此之后再次违反上述规则中的任意一则时,主裁判就应判罚他失。
如果是防守方干扰,不管球进没进直接记分如果是进攻方自己的球员被判定为干扰球,即便是篮球进了也不记分篮球得分规则五死球和界外投篮不得分 篮球比赛在死球状态下,进攻方球员把篮球投进篮筐不计分篮球运动员在界外把篮球投进篮筐界外发球直接扔进去除外也不计分。
2 击球顺序 运动员需按照标准击球顺序进行,即将红色球与彩色球分别交替落袋直至所有红色球全部离台后,再按彩球分值由低至高的顺序击打,直至全部彩球也离台为止3 得分计算 一杆球之内,每个入袋的活球包括红球和彩球的分值均记入击球运动员的得分记录上4 犯规与罚分 若。
再按彩球分值由低至高的顺序将彩球全部击打入袋得分规则一杆球之内,每个入袋的活球的分值均记入击球运动员的得分记录上犯规与罚分球员犯规时,被罚的分数应加在对手的分数记录上比赛胜负一场比赛的获胜者,是赢得该场最多局数或获得最多总分相应累计分数的运动员或一方。
四判断一起犯规是否是违反体育道德的,裁判员必须遵循下列原则 1如果队员通过合法的努力去抢球正常的篮球动作时构成了犯规,这不是违反体育道德的犯规 2如果队员努力去抢球发生过分地接触严重犯规,该接触被认为是违反体育道德的 3拉打或推不靠近球的的队员通常是违反体育道德的犯规 罚则一。
取消比赛资格的犯规球员做出的不体现运动员精神的犯规动作,比如打人发生此类情况后,球员应立即被罚出场外 队员5次犯规无论是侵人犯规,还是技术犯规,一名球员犯规共5次NBA规定为6次必须离开球场,不得再进行比赛 违例既不属于侵人犯规,也不属于技术犯规的违反规则的行为主要的违例。
发表评论
暂时没有评论,来抢沙发吧~